国内旅游 国际旅游 聊城旅游
369假期 品质假期 贵族假日
自组团 散拼团 直通车 地接团
亲子游 夕阳红 研学线 自驾游 游学营 专列团 冬令营 包机线 夏令营 邮轮线 骑行线 摄影线 户外线 房车线 红色线 徒步线 拓展营
首页 >> 资讯平台 >> 「我们」® 品牌 >> 我们俱乐部 >> 我们活动
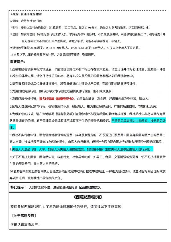
青藏9日游 聊城发团 纯玩 无购物 西宁 拉萨 布达拉宫 药王山观景台 大昭寺广场 八角街 卡定沟 雅鲁藏布大峡谷 尼洋河景观带 南迦巴瓦雪峰 ...... 发团日期 20230616 20230620 价格 4588 报名电话 0635 8681234