国内旅游 国际旅游 聊城旅游
369假期 品质假期 贵族假日
自组团 散拼团 直通车 地接团
亲子游 夕阳红 研学线 自驾游 游学营 专列团 冬令营 包机线 夏令营 邮轮线 骑行线 摄影线 户外线 房车线 红色线 徒步线 拓展营
首页 >> 资讯平台 >> 「我们」® 品牌 >> 我们俱乐部 >> 我们活动
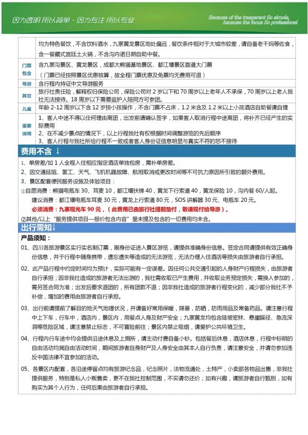
成都-九寨沟双飞6日游 聊城发团 纯玩 无购物 成都 熊猫基地 都江堰 九寨沟 黄龙 松潘古城 ...... 价格 3190 3490 报名电话 0635 8681234