欢迎访问山东聊城聊之旅国际旅行社有限公司!

欢迎,请登录 传真:0635-8330520 24H电话:0635-8681234

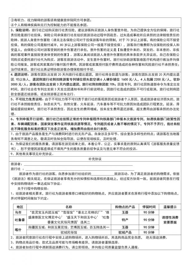
南疆-北疆18日游

作者:Mr.LiuStu  来源:刘宝平工作室  发布时间:2023-06-07

南疆-北疆18日游

聊城发团
纯玩
无购物

北疆乌鲁木齐
昌吉天山天池
农博园
吐鲁番
坎儿井
葡萄乐园
火焰山
维吾尔族家访
北屯贾登峪
喀纳斯
禾木
五彩滩
布尔津
可可托海
伊宁那拉提大草原
赛里木湖
薰衣草观光园
霍尔果斯口岸
南疆阿克苏天山托木尔大峡谷
刀郎部落
库车天山神秘大峡谷
库车王府
克孜尔尕哈烽燧
独库公路
帕米尔高原
阿克陶白沙山
白沙湖
喀拉库勒湖
喀什艾提尕尔
大清真寺
喀什古城
香妃园

发团日期
20230622
20230731
20230813

价格
5480
6280

报名电话
0635
8681234