欢迎访问山东聊城聊之旅国际旅行社有限公司!

欢迎,请登录 传真:0635-8330520 24H电话:0635-8681234

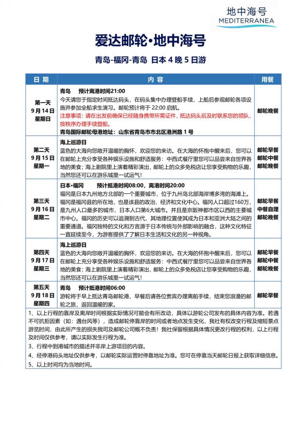
爱达邮轮·地中海号 日本福冈免签五日游

作者:Mr.LiuStu  来源:刘宝平工作室  发布时间:2025-08-28

爱达邮轮地中海号
9月14日青岛盛大启航
8.6万吨艺术之船
开启海上假期
日本免签
说走就走
环球美食盛宴
味蕾狂欢
精彩娱乐演出
日夜不歇
多样房型随心选
老少皆宜超省心
一站式服务 | 三心保障
放心·安心·省心
······

活动费用
¥2899元起

报名电话
(0635)
8681234

跟着「我们」® 趣·旅行






报名咨询


8681234

点击电话 直接拨打


策划单位


刘宝平工作室 · Mr.Liu Studio

Mr.Liu Studio创始人

http://www.jiangbeishuicheng.com/mobile/article/list/cateid-290.html




主办单位


聊城市旅游摄影协会



协会简介

http://www.jiangbeishuicheng.com/mobile/article/detail/id-9375.html




「我们」® 俱乐部


「我们」® 商会丨俱乐部丨实业公司

http://www.jiangbeishuicheng.com/mobile/article/detail/id-10949.html




承办单位


山东聊城聊之旅国际旅行社有限公司 

山东聊城「聊之旅」®国际旅行社有限公司

http://www.jiangbeishuicheng.com/mobile/article/list/cateid-4.html


官方网站

http://www.jiangbeishuicheng.com/mobile


活动报名流程

http://www.jiangbeishuicheng.com/mobile/article/detail/id-8573.html


跟着「我们」® 去旅行

http://www.jiangbeishuicheng.com/mobile/article/detail/id-10730.html


感谢您把快乐分享给您的朋友
扫描下方二维码 收藏我们活动页面
关注更多精彩活动
一起去
领略自然山水之美
感受历史人文之韵
体验优秀服务之道